Overview
Marketing Tech EcoSystem
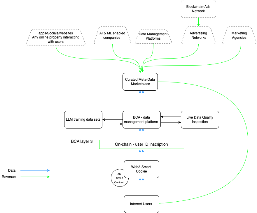
Value proposition
BCA is offering decentralized infrastructure, providing the blockchain immutability and trust, using ZK solution for privacy for user-generated data to be used for training AI models & Autonomous forecasting and analytics for wide range of industries.
BCA has 3 core EcoSystem parts:
Smart-cookies; data collection software
Data Management Platform and Marketplace
Feature extraction & Prediction Analytics

Expanding its features, the BCA introduces the Layer3 Blockchain and the several LM models:
Live Data Quality: For live data quality inspection, guaranteeing the accuracy and reliability of the data used in our analyses.
Meta-data-driven Data Integration Pipelines: Meta-data-driven integration pipelines, facilitating the seamless integration of diverse data sources and enabling efficient data processing.
Feature Engineering: We excel in feature engineering techniques to transform raw data into informative features, enhancing the predictive power of our models
In addition the user-owned data sharing and on-chain validation, the training data can be used by the existing subnets in other Open-source AI models such as the ones in the Bittensor network.
*Note: The digital footprint created from website visitors on the data providers or the users generating the cookie themselves are completely anonymous. MPC and ZKP is used to validate every data set without being revealed.
Last updated